I have grow tired of working in the shadow of the solder fume extractor. In this quick article I build a LED light for the solder fume extractor. The fume extractor, helpful at removing solder fumes, casts a shadow over the work making it difficult to solder precisely. Moving out of the shadow renders the extractor useless at removing the fumes since the fan is not powerful enough to pull the smoke from more than a few inches.

I two non-functioning joule thiefs after assembling a batch of 40. Instead of pulling the usable parts and throwing the PCB in the trash I decided to build a LED light for my solder fume extractor. It was not necessary to use this exact PCB, I just need a set of LEDs in series, but since they were already soldered to a board that was destined for the trash bin why not.

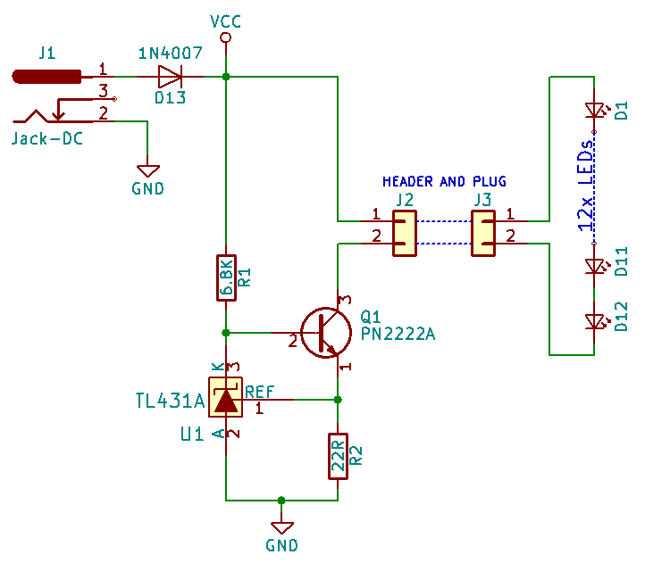
The LEDs are part number MP-2016-1100-65-70 that can handle a maximum current of 120 mA. To drive the LEDs I need a constant current source/sink so that regardless of the power supply voltage the current to the LEDs will always be roughly constant. I originally planned to make a constant current sink using an op-amp and N channel MOSFET, similar to an electronic DC load, but in a moment of inspiration I remembered the always useful TL431A. On page 29 of the datasheet for the TL431 there is a example circuit for a precision constant current sink. I don’t necessarily need a precision current sink but it is simple enough to build so why not.
I built up the following circuit on a breadboard to test it out.

The LED current is set by R2 using the equation provided in the TL431 datasheet. Wanting to stay slightly below the 120mA maximum current of the LEDs I targeted a current of 100mA.
I_LED = Vref/R2 Vref = 2.5V I_LED = 100mA R2 = 25Ω
Since I don’t have a 25Ω resistor I substituted 22Ω as R2 for a LED current of 114mA, good enough.
R1 sets the cathode current of the TL431A which should be between 1-100mA. For a nominal Vcc of 12V, a 6.8K resistor seems to work just fine with a cathode current of about 2mA.
That’s it for the circuit, with a schematic in hand I solder everything on a perfboard adding a right angle header for connection to the LEDs and a barrel jack for connection to the power supply. A 1N4007 diode projects from reverse polarity which if I had not included would come back to bite me one day.

To attach the LEDs and driver to the fume extractor I used hot glue for a semi-permanent hold. Using an external 12VDC power supply now I can solder in the light.
Excellent idea. I use the IKEA Jansjö; it’s design makes it easy to get lots of light where needed.
LikeLike
Thanks! Those lights look nice, thanks for the tip.
LikeLike